back to overview ▲

» DVM Test Report: Efficiency and Loop Characterization|Vin Maximum|10% Load

Test Details
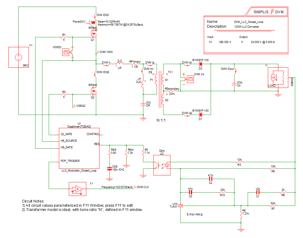
Schematic 8.2_LLC Closed Loop.sxsch
Test Efficiency and Loop Characterization|Vin Maximum|10% Load
Date / Time 12/10/2015 6:10 PM
Report Directory measure_loop_param\Efficiencyand Loop Characterization\Vin Maximum\10% Load
Log File report.txt
Screenshot schematic.png
Status PASS
Simulator simplis
Deck input.deck
Init input.deck.init
Measured Scalar Values
Efficiency 95.5348%
eta_max 95.5348%
Frequency(CLK) 100.251k
gain_crossover_freq 683.346
gain_margin 32.5624
gmargin_max 32.5624
gxover_max 683.346
ILOAD
AVG
502.545m
MIN
502.437m
MAX
502.656m
RMS
502.545m
PK2PK
218.53u
iload_max 502.545m
ISRC
AVG
31.7018m
MIN
-474.448m
MAX
513.604m
RMS
219.881m
PK2PK
988.052m
min_phase 109.748
min_phase_freq 135.936
phase_crossover_freq 46.8562k
phase_margin 118.002
pmargin_max 118.002
Power(LOAD) 12.1099
Power(SRC) 12.6759
sw_freq_max 100.251k
VLOAD
AVG
24.0971
MIN
24.0921
MAX
24.1022
RMS
24.0971
PK2PK
10.1382m
VSRC
AVG
399.997
MIN
399.949
MAX
400.047
RMS
399.997
PK2PK
98.8052m
Measured Spec Values
Max_VLOAD PASS: Max. Output1 Voltage (24.1022) is less than or equal to Max. Output1 Voltage Spec (25.2)
Min_VLOAD PASS: Min. Output1 Voltage (24.0921) is greater than or equal to Min. Output1 Voltage Spec (22.8)
min_gain_margin PASS: Gain Margin (32.5624) is greater than Min. Gain Margin (12)
min_phase_margin PASS: Phase Margin (118.002) is greater than Min. Phase Margin (35)
Bode Plot
GAIN
PHASE
SXGPH File simplis_ac16_954.sxgph
LOAD
VLOAD
ILOAD
SXGPH File simplis_pop16_920.sxgph
SRC
VSRC
ISRC
SXGPH File simplis_pop16_910.sxgph
Primary
IDQ1
IDQ2
Im
Ip
Ir
VSW
SXGPH File simplis_pop16_901.sxgph
Secondary
CLK
ICout
Is1
Is2
Vs
SXGPH File simplis_pop16_915.sxgph
Other SXGPH Files
default#943#pop simplis_pop16_943.sxgph
Modulator#pop simplis_pop16_948.sxgph