back to overview ▲

» DVM Test Report: Efficiency and Loop Characterization|Vin Maximum|20% Load

Test Details
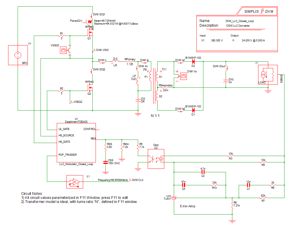
Schematic 8.2_LLC Closed Loop.sxsch
Test Efficiency and Loop Characterization|Vin Maximum|20% Load
Date / Time 12/10/2015 6:11 PM
Report Directory measure_loop_param\Efficiencyand Loop Characterization\Vin Maximum\20% Load
Log File report.txt
Screenshot schematic.png
Status PASS
Simulator simplis
Deck input.deck
Init input.deck.init
Measured Scalar Values
Efficiency 95.9535%
eta_max 95.9535%
Frequency(CLK) 98.1026k
gain_crossover_freq 2.48014k
gain_margin 30.7982
gmargin_max 30.7982
gxover_max 2.48014k
ILOAD
AVG
1.00456
MIN
1.00413
MAX
1.00489
RMS
1.00456
PK2PK
753.224u
iload_max 1.00456
ISRC
AVG
63.0854m
MIN
-490.028m
MAX
564.476m
RMS
256.702m
PK2PK
1.0545
min_phase 101.21
min_phase_freq 2.48014k
phase_crossover_freq 42.6554k
phase_margin 101.168
pmargin_max 101.168
Power(LOAD) 24.2067
Power(SRC) 25.2276
sw_freq_max 98.1026k
VLOAD
AVG
24.097
MIN
24.087
MAX
24.1048
RMS
24.097
PK2PK
17.764m
VSRC
AVG
399.994
MIN
399.944
MAX
400.049
RMS
399.994
PK2PK
105.45m
Measured Spec Values
Max_VLOAD PASS: Max. Output1 Voltage (24.1048) is less than or equal to Max. Output1 Voltage Spec (25.2)
Min_VLOAD PASS: Min. Output1 Voltage (24.087) is greater than or equal to Min. Output1 Voltage Spec (22.8)
min_gain_margin PASS: Gain Margin (30.7982) is greater than Min. Gain Margin (12)
min_phase_margin PASS: Phase Margin (101.168) is greater than Min. Phase Margin (35)
Bode Plot
GAIN
PHASE
SXGPH File simplis_ac18_1074.sxgph
LOAD
VLOAD
ILOAD
SXGPH File simplis_pop18_1040.sxgph
SRC
VSRC
ISRC
SXGPH File simplis_pop18_1030.sxgph
Primary
IDQ1
IDQ2
Im
Ip
Ir
VSW
SXGPH File simplis_pop18_1021.sxgph
Secondary
CLK
ICout
Is1
Is2
Vs
SXGPH File simplis_pop18_1035.sxgph
Other SXGPH Files
default#1063#pop simplis_pop18_1063.sxgph
Modulator#pop simplis_pop18_1068.sxgph