| Test Details | |
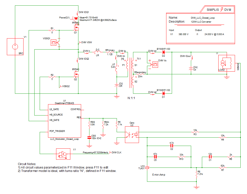
| Schematic | 8.2_LLC Closed Loop.sxsch |
| Test | Efficiency and Loop Characterization|Vin Maximum|30% Load |
| Date / Time | 12/10/2015 6:11 PM |
| Report Directory | measure_loop_param\Efficiencyand Loop Characterization\Vin Maximum\30% Load |
| Log File | report.txt |
| Screenshot | schematic.png |
| Status | PASS |
| Simulator | simplis |
| Deck | input.deck |
| Init | input.deck.init |
| Measured Scalar Values | |
| Efficiency | 96.0216% |
| eta_max | 96.0216% |
| Frequency(CLK) | 97.0418k |
| gain_crossover_freq | 3.67299k |
| gain_margin | 29.3715 |
| gmargin_max | 29.3715 |
| gxover_max | 3.67299k |
| ILOAD | AVG 1.50655 MIN 1.50561 MAX 1.50718 RMS 1.50655 PK2PK 1.56179m |
| iload_max | 1.50655 |
| ISRC | AVG 94.5385m MIN -521.862m MAX 614.054m RMS 289.793m PK2PK 1.13592 |
| min_phase | 83.5981 |
| min_phase_freq | 3.67299k |
| phase_crossover_freq | 38.9898k |
| phase_margin | 83.3771 |
| pmargin_max | 83.3771 |
| Power(LOAD) | 36.3029 |
| Power(SRC) | 37.807 |
| sw_freq_max | 97.0418k |
| VLOAD | AVG 24.0967 MIN 24.0818 MAX 24.1065 RMS 24.0967 PK2PK 24.7555m |
| VSRC | AVG 399.991 MIN 399.939 MAX 400.052 RMS 399.991 PK2PK 113.592m |
| Measured Spec Values | |
| Max_VLOAD | PASS: Max. Output1 Voltage (24.1065) is less than or equal to Max. Output1 Voltage Spec (25.2) |
| Min_VLOAD | PASS: Min. Output1 Voltage (24.0818) is greater than or equal to Min. Output1 Voltage Spec (22.8) |
| min_gain_margin | PASS: Gain Margin (29.3715) is greater than Min. Gain Margin (12) |
| min_phase_margin | PASS: Phase Margin (83.3771) is greater than Min. Phase Margin (35) |
![]() Bode Plot
GAIN
PHASE
|
|
| SXGPH File | simplis_ac20_1194.sxgph |
![]() LOAD
VLOAD
ILOAD
|
|
| SXGPH File | simplis_pop20_1160.sxgph |
![]() SRC
VSRC
ISRC
|
|
| SXGPH File | simplis_pop20_1150.sxgph |
![]() Primary
IDQ1
IDQ2
Im
Ip
Ir
VSW
|
|
| SXGPH File | simplis_pop20_1141.sxgph |
![]() Secondary
CLK
ICout
Is1
Is2
Vs
|
|
| SXGPH File | simplis_pop20_1155.sxgph |
| Other SXGPH Files | |
| default#1183#pop | simplis_pop20_1183.sxgph |
| Modulator#pop | simplis_pop20_1188.sxgph |