back to overview ▲

» DVM Test Report: Efficiency and Loop Characterization|Vin Maximum|35% Load

Test Details
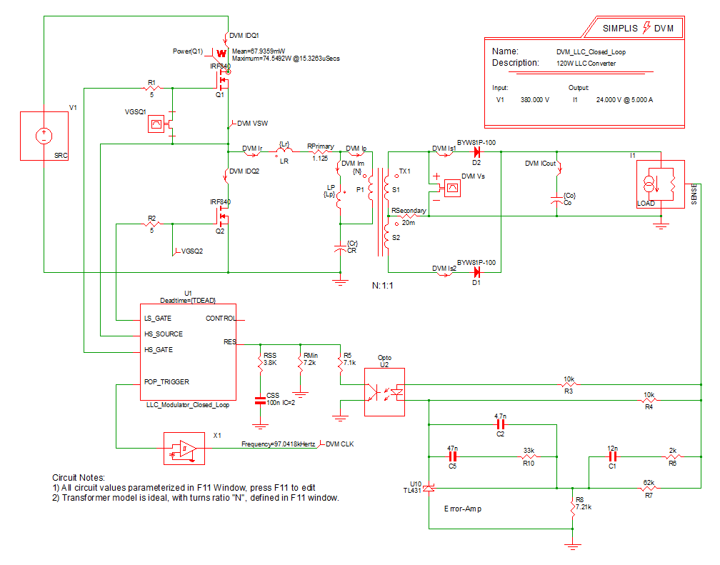
Schematic 8.2_LLC Closed Loop.sxsch
Test Efficiency and Loop Characterization|Vin Maximum|35% Load
Date / Time 12/10/2015 6:11 PM
Report Directory measure_loop_param\Efficiencyand Loop Characterization\Vin Maximum\35% Load
Log File report.txt
Screenshot schematic.png
Status PASS
Simulator simplis
Deck input.deck
Init input.deck.init
Measured Scalar Values
Efficiency 95.9988%
eta_max 95.9988%
Frequency(CLK) 96.5946k
gain_crossover_freq 3.88338k
gain_margin 28.5551
gmargin_max 28.5551
gxover_max 3.88338k
ILOAD
AVG
1.75754
MIN
1.75626
MAX
1.75834
RMS
1.75754
PK2PK
2.0785m
iload_max 1.75754
ISRC
AVG
110.313m
MIN
-541.715m
MAX
634.315m
RMS
307.511m
PK2PK
1.17603
min_phase 80.7505
min_phase_freq 3.88338k
phase_crossover_freq 36.8828k
phase_margin 80.6261
pmargin_max 80.6261
Power(LOAD) 42.3505
Power(SRC) 44.1156
sw_freq_max 96.5946k
VLOAD
AVG
24.0965
MIN
24.0791
MAX
24.1074
RMS
24.0965
PK2PK
28.2785m
VSRC
AVG
399.989
MIN
399.937
MAX
400.054
RMS
399.989
PK2PK
117.603m
Measured Spec Values
Max_VLOAD PASS: Max. Output1 Voltage (24.1074) is less than or equal to Max. Output1 Voltage Spec (25.2)
Min_VLOAD PASS: Min. Output1 Voltage (24.0791) is greater than or equal to Min. Output1 Voltage Spec (22.8)
min_gain_margin PASS: Gain Margin (28.5551) is greater than Min. Gain Margin (12)
min_phase_margin PASS: Phase Margin (80.6261) is greater than Min. Phase Margin (35)
Bode Plot
GAIN
PHASE
SXGPH File simplis_ac21_1254.sxgph
LOAD
VLOAD
ILOAD
SXGPH File simplis_pop21_1220.sxgph
SRC
VSRC
ISRC
SXGPH File simplis_pop21_1210.sxgph
Primary
IDQ1
IDQ2
Im
Ip
Ir
VSW
SXGPH File simplis_pop21_1201.sxgph
Secondary
CLK
ICout
Is1
Is2
Vs
SXGPH File simplis_pop21_1215.sxgph
Other SXGPH Files
default#1243#pop simplis_pop21_1243.sxgph
Modulator#pop simplis_pop21_1248.sxgph