back to overview ▲

» DVM Test Report: Efficiency and Loop Characterization|Vin Maximum|80% Load

Test Details
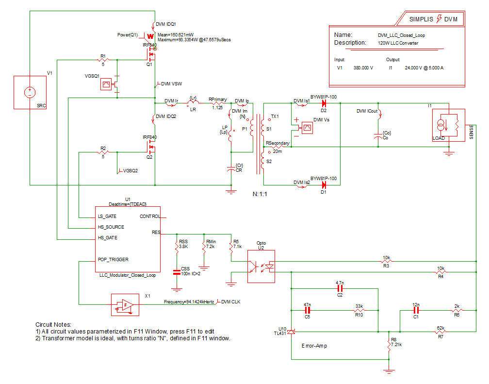
Schematic 8.2_LLC Closed Loop.sxsch
Test Efficiency and Loop Characterization|Vin Maximum|80% Load
Date / Time 12/10/2015 6:13 PM
Report Directory measure_loop_param\Efficiencyand Loop Characterization\Vin Maximum\80% Load
Log File report.txt
Screenshot schematic.png
Status PASS
Simulator simplis
Deck input.deck
Init input.deck.init
Measured Scalar Values
Efficiency 95.4930%
eta_max 95.4930%
Frequency(CLK) 93.6214k
gain_crossover_freq 5.44648k
gain_margin 21.1075
gmargin_max 21.1075
gxover_max 5.44648k
ILOAD
AVG
4.016
MIN
4.00935
MAX
4.01953
RMS
4.01601
PK2PK
10.1822m
iload_max 4.016
ISRC
AVG
253.373m
MIN
-697.228m
MAX
981.234m
RMS
495.566m
PK2PK
1.67846
min_phase 57.2504
min_phase_freq 5.44648k
phase_crossover_freq 23.8124k
phase_margin 57.1885
pmargin_max 57.1885
Power(LOAD) 96.7578
Power(SRC) 101.325
sw_freq_max 93.6214k
VLOAD
AVG
24.093
MIN
24.0532
MAX
24.1141
RMS
24.0931
PK2PK
60.8857m
VSRC
AVG
399.975
MIN
399.902
MAX
400.07
RMS
399.975
PK2PK
167.846m
Measured Spec Values
Max_VLOAD PASS: Max. Output1 Voltage (24.1141) is less than or equal to Max. Output1 Voltage Spec (25.2)
Min_VLOAD PASS: Min. Output1 Voltage (24.0532) is greater than or equal to Min. Output1 Voltage Spec (22.8)
min_gain_margin PASS: Gain Margin (21.1075) is greater than Min. Gain Margin (12)
min_phase_margin PASS: Phase Margin (57.1885) is greater than Min. Phase Margin (35)
Bode Plot
GAIN
PHASE
SXGPH File simplis_ac26_1554.sxgph
LOAD
VLOAD
ILOAD
SXGPH File simplis_pop26_1520.sxgph
SRC
ISRC
VSRC
SXGPH File simplis_pop26_1510.sxgph
Primary
IDQ1
IDQ2
Im
Ip
Ir
VSW
SXGPH File simplis_pop26_1501.sxgph
Secondary
CLK
ICout
Is1
Is2
Vs
SXGPH File simplis_pop26_1515.sxgph
Other SXGPH Files
default#1543#pop simplis_pop26_1543.sxgph
Modulator#pop simplis_pop26_1548.sxgph