back to overview ▲

» DVM Test Report: Efficiency and Loop Characterization|Vin Minimum|20% Load

Test Details
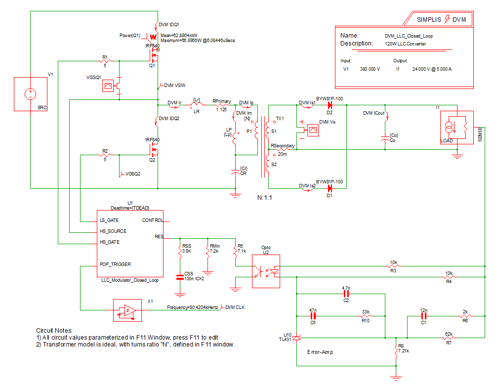
Schematic 8.2_LLC Closed Loop.sxsch
Test Efficiency and Loop Characterization|Vin Minimum|20% Load
Date / Time 12/10/2015 6:14 PM
Report Directory measure_loop_param\Efficiencyand Loop Characterization\Vin Minimum\20% Load
Log File report.txt
Screenshot schematic.png
Status PASS
Simulator simplis
Deck input.deck
Init input.deck.init
Measured Scalar Values
Efficiency 95.6358%
eta_min 95.6358%
Frequency(CLK) 80.174k
gain_crossover_freq 4.73763k
gain_margin 26.2307
gmargin_min 26.2307
gxover_min 4.73763k
ILOAD
AVG
1.00448
MIN
1.00406
MAX
1.00493
RMS
1.00448
PK2PK
877.94u
iload_min 1.00448
ISRC
AVG
70.3276m
MIN
-577.901m
MAX
583.619m
RMS
292.908m
PK2PK
1.16152
min_phase 49.896
min_phase_freq 4.73763k
phase_crossover_freq 31.6165k
phase_margin 49.7419
pmargin_min 49.7419
Power(LOAD) 24.2048
Power(SRC) 25.3094
sw_freq_min 80.174k
VLOAD
AVG
24.0968
MIN
24.0868
MAX
24.1075
RMS
24.0968
PK2PK
20.713m
VSRC
AVG
359.993
MIN
359.942
MAX
360.058
RMS
359.993
PK2PK
116.152m
Measured Spec Values
Max_VLOAD PASS: Max. Output1 Voltage (24.1075) is less than or equal to Max. Output1 Voltage Spec (25.2)
Min_VLOAD PASS: Min. Output1 Voltage (24.0868) is greater than or equal to Min. Output1 Voltage Spec (22.8)
min_gain_margin PASS: Gain Margin (26.2307) is greater than Min. Gain Margin (12)
min_phase_margin PASS: Phase Margin (49.7419) is greater than Min. Phase Margin (35)
Bode Plot
GAIN
PHASE
SXGPH File simplis_ac32_1914.sxgph
LOAD
VLOAD
ILOAD
SXGPH File simplis_pop32_1880.sxgph
SRC
VSRC
ISRC
SXGPH File simplis_pop32_1870.sxgph
Primary
IDQ1
IDQ2
Im
Ip
Ir
VSW
SXGPH File simplis_pop32_1861.sxgph
Secondary
CLK
ICout
Is1
Is2
Vs
SXGPH File simplis_pop32_1875.sxgph
Other SXGPH Files
default#1903#pop simplis_pop32_1903.sxgph
Modulator#pop simplis_pop32_1908.sxgph