back to overview ▲

» DVM Test Report: Efficiency and Loop Characterization|Vin Minimum|80% Load

Test Details
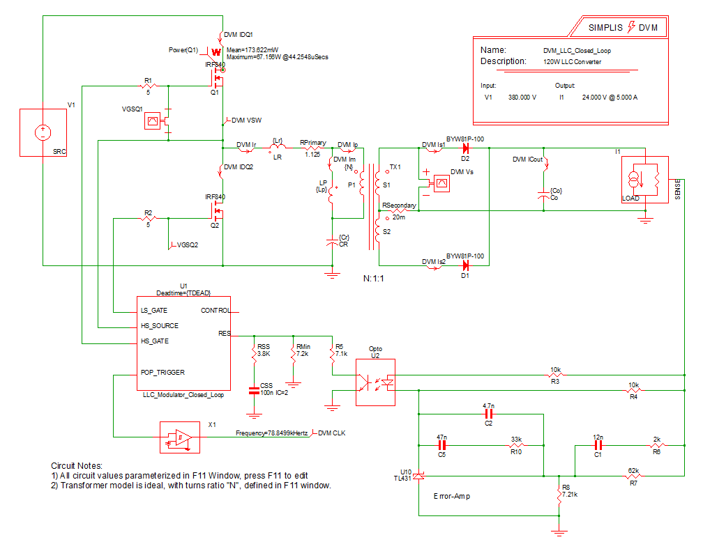
Schematic 8.2_LLC Closed Loop.sxsch
Test Efficiency and Loop Characterization|Vin Minimum|80% Load
Date / Time 12/10/2015 6:16 PM
Report Directory measure_loop_param\Efficiencyand Loop Characterization\Vin Minimum\80% Load
Log File report.txt
Screenshot schematic.png
Status PASS
Simulator simplis
Deck input.deck
Init input.deck.init
Measured Scalar Values
Efficiency 95.3428%
eta_min 95.3428%
Frequency(CLK) 78.6638k
gain_crossover_freq 4.54921k
gain_margin 18.2986
gmargin_min 18.2986
gxover_min 4.54921k
ILOAD
AVG
4.01071
MIN
4.00401
MAX
4.01561
RMS
4.01072
PK2PK
11.5989m
iload_min 4.01071
ISRC
AVG
281.236m
MIN
-554.66m
MAX
1.04289
RMS
513.736m
PK2PK
1.59756
min_phase 50.5666
min_phase_freq 4.54921k
phase_crossover_freq 15.9072k
phase_margin 50.3544
pmargin_min 50.3544
Power(LOAD) 96.5045
Power(SRC) 101.218
sw_freq_min 78.6638k
VLOAD
AVG
24.0617
MIN
24.0216
MAX
24.0909
RMS
24.0617
PK2PK
69.3643m
VSRC
AVG
359.972
MIN
359.896
MAX
360.055
RMS
359.972
PK2PK
159.756m
Measured Spec Values
Max_VLOAD PASS: Max. Output1 Voltage (24.0909) is less than or equal to Max. Output1 Voltage Spec (25.2)
Min_VLOAD PASS: Min. Output1 Voltage (24.0216) is greater than or equal to Min. Output1 Voltage Spec (22.8)
min_gain_margin PASS: Gain Margin (18.2986) is greater than Min. Gain Margin (12)
min_phase_margin PASS: Phase Margin (50.3544) is greater than Min. Phase Margin (35)
Bode Plot
GAIN
PHASE
SXGPH File simplis_ac40_2394.sxgph
LOAD
VLOAD
ILOAD
SXGPH File simplis_pop40_2360.sxgph
SRC
VSRC
ISRC
SXGPH File simplis_pop40_2350.sxgph
Primary
IDQ1
IDQ2
Im
Ip
Ir
VSW
SXGPH File simplis_pop40_2341.sxgph
Secondary
CLK
ICout
Is1
Is2
Vs
SXGPH File simplis_pop40_2355.sxgph
Other SXGPH Files
default#2383#pop simplis_pop40_2383.sxgph
Modulator#pop simplis_pop40_2388.sxgph