| Test Details | |
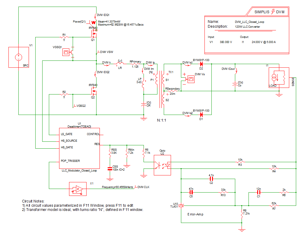
| Schematic | 8.2_LLC Closed Loop.sxsch |
| Test | Efficiency and Loop Characterization|Vin Nominal|10% Load |
| Date / Time | 12/10/2015 6:07 PM |
| Report Directory | measure_loop_param\Efficiencyand Loop Characterization\Vin Nominal\10% Load |
| Log File | report.txt |
| Screenshot | schematic.png |
| Status | PASS |
| Simulator | simplis |
| Deck | input.deck |
| Init | input.deck.init |
| Measured Scalar Values | |
| Efficiency | 95.2384% |
| eta_nom | 95.2384% |
| Frequency(CLK) | 89.0521k |
| gain_crossover_freq | 1.71205k |
| gain_margin | 29.2597 |
| gmargin_nom | 29.2597 |
| gxover_nom | 1.71205k |
| ILOAD | AVG 502.5m MIN 502.391m MAX 502.631m RMS 502.5m PK2PK 239.797u |
| iload_nom | 502.5m |
| ISRC | AVG 33.4734m MIN -524.683m MAX 523.85m RMS 241.074m PK2PK 1.04853 |
| min_phase | 109.687 |
| min_phase_freq | 1.71205k |
| phase_crossover_freq | 38.4305k |
| phase_margin | 109.61 |
| pmargin_nom | 109.61 |
| Power(LOAD) | 12.1087 |
| Power(SRC) | 12.7141 |
| sw_freq_nom | 89.0521k |
| VLOAD | AVG 24.097 MIN 24.0919 MAX 24.103 RMS 24.097 PK2PK 11.126m |
| VSRC | AVG 379.997 MIN 379.948 MAX 380.052 RMS 379.997 PK2PK 104.853m |
| Measured Spec Values | |
| Max_VLOAD | PASS: Max. Output1 Voltage (24.103) is less than or equal to Max. Output1 Voltage Spec (25.2) |
| Min_VLOAD | PASS: Min. Output1 Voltage (24.0919) is greater than or equal to Min. Output1 Voltage Spec (22.8) |
| min_gain_margin | PASS: Gain Margin (29.2597) is greater than Min. Gain Margin (12) |
| min_phase_margin | PASS: Phase Margin (109.61) is greater than Min. Phase Margin (35) |
![]() Bode Plot
GAIN
PHASE
|
|
| SXGPH File | simplis_ac2_114.sxgph |
![]() LOAD
VLOAD
ILOAD
|
|
| SXGPH File | simplis_pop2_80.sxgph |
![]() SRC
VSRC
ISRC
|
|
| SXGPH File | simplis_pop2_70.sxgph |
![]() Primary
IDQ1
IDQ2
Im
Ip
Ir
VSW
|
|
| SXGPH File | simplis_pop2_61.sxgph |
![]() Secondary
CLK
ICout
Is1
Is2
Vs
|
|
| SXGPH File | simplis_pop2_75.sxgph |
| Other SXGPH Files | |
| default#103#pop | simplis_pop2_103.sxgph |
| Modulator#pop | simplis_pop2_108.sxgph |