back to overview ▲

» DVM Test Report: Efficiency and Loop Characterization|Vin Nominal|20% Load

Test Details
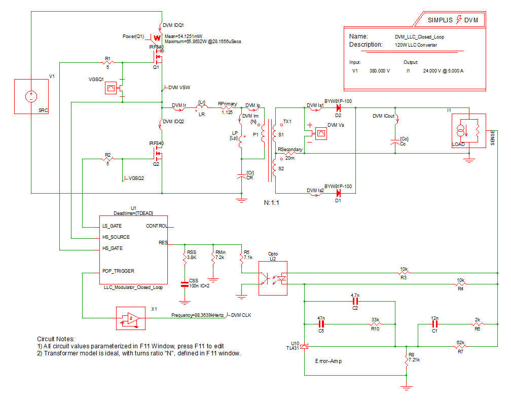
Schematic 8.2_LLC Closed Loop.sxsch
Test Efficiency and Loop Characterization|Vin Nominal|20% Load
Date / Time 12/10/2015 6:07 PM
Report Directory measure_loop_param\Efficiencyand Loop Characterization\Vin Nominal\20% Load
Log File report.txt
Screenshot schematic.png
Status PASS
Simulator simplis
Deck input.deck
Init input.deck.init
Measured Scalar Values
Efficiency 95.7872%
eta_nom 95.7872%
Frequency(CLK) 87.9671k
gain_crossover_freq 4.28593k
gain_margin 27.6259
gmargin_nom 27.6259
gxover_nom 4.28593k
ILOAD
AVG
1.00451
MIN
1.00409
MAX
1.00491
RMS
1.00451
PK2PK
813.823u
iload_nom 1.00451
ISRC
AVG
66.5208m
MIN
-537.044m
MAX
556.78m
RMS
275.851m
PK2PK
1.09382
min_phase 64.4503
min_phase_freq 4.28593k
phase_crossover_freq 34.1001k
phase_margin 64.1252
pmargin_nom 64.1252
Power(LOAD) 24.2057
Power(SRC) 25.2703
sw_freq_nom 87.9671k
VLOAD
AVG
24.0969
MIN
24.087
MAX
24.1062
RMS
24.0969
PK2PK
19.1988m
VSRC
AVG
379.993
MIN
379.944
MAX
380.054
RMS
379.993
PK2PK
109.382m
Measured Spec Values
Max_VLOAD PASS: Max. Output1 Voltage (24.1062) is less than or equal to Max. Output1 Voltage Spec (25.2)
Min_VLOAD PASS: Min. Output1 Voltage (24.087) is greater than or equal to Min. Output1 Voltage Spec (22.8)
min_gain_margin PASS: Gain Margin (27.6259) is greater than Min. Gain Margin (12)
min_phase_margin PASS: Phase Margin (64.1252) is greater than Min. Phase Margin (35)
Bode Plot
GAIN
PHASE
SXGPH File simplis_ac4_234.sxgph
LOAD
VLOAD
ILOAD
SXGPH File simplis_pop4_200.sxgph
SRC
ISRC
VSRC
SXGPH File simplis_pop4_190.sxgph
Primary
IDQ1
IDQ2
Im
Ip
Ir
VSW
SXGPH File simplis_pop4_181.sxgph
Secondary
CLK
ICout
Is1
Is2
Vs
SXGPH File simplis_pop4_195.sxgph
Other SXGPH Files
default#223#pop simplis_pop4_223.sxgph
Modulator#pop simplis_pop4_228.sxgph