| Test Details | |
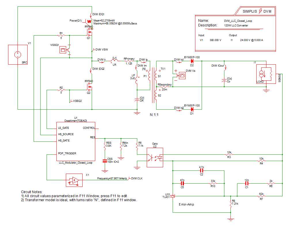
| Schematic | 8.2_LLC Closed Loop.sxsch |
| Test | Efficiency and Loop Characterization|Vin Nominal|25% Load |
| Date / Time | 12/10/2015 6:07 PM |
| Report Directory | measure_loop_param\Efficiencyand Loop Characterization\Vin Nominal\25% Load |
| Log File | report.txt |
| Screenshot | schematic.png |
| Status | PASS |
| Simulator | simplis |
| Deck | input.deck |
| Init | input.deck.init |
| Measured Scalar Values | |
| Efficiency | 95.8735% |
| eta_nom | 95.8735% |
| Frequency(CLK) | 87.7041k |
| gain_crossover_freq | 4.62713k |
| gain_margin | 27.3682 |
| gmargin_nom | 27.3682 |
| gxover_nom | 4.62713k |
| ILOAD | AVG 1.25552 MIN 1.25487 MAX 1.25608 RMS 1.25552 PK2PK 1.20948m |
| iload_nom | 1.25552 |
| ISRC | AVG 83.0656m MIN -539.808m MAX 585.954m RMS 291.509m PK2PK 1.12576 |
| min_phase | 53.838 |
| min_phase_freq | 4.62713k |
| phase_crossover_freq | 33.6327k |
| phase_margin | 53.811 |
| pmargin_nom | 53.811 |
| Power(LOAD) | 30.2543 |
| Power(SRC) | 31.5564 |
| sw_freq_nom | 87.7041k |
| VLOAD | AVG 24.0969 MIN 24.0845 MAX 24.1074 RMS 24.0969 PK2PK 22.9021m |
| VSRC | AVG 379.992 MIN 379.941 MAX 380.054 RMS 379.992 PK2PK 112.576m |
| Measured Spec Values | |
| Max_VLOAD | PASS: Max. Output1 Voltage (24.1074) is less than or equal to Max. Output1 Voltage Spec (25.2) |
| Min_VLOAD | PASS: Min. Output1 Voltage (24.0845) is greater than or equal to Min. Output1 Voltage Spec (22.8) |
| min_gain_margin | PASS: Gain Margin (27.3682) is greater than Min. Gain Margin (12) |
| min_phase_margin | PASS: Phase Margin (53.811) is greater than Min. Phase Margin (35) |
![]() Bode Plot
GAIN
PHASE
|
|
| SXGPH File | simplis_ac5_294.sxgph |
![]() LOAD
VLOAD
ILOAD
|
|
| SXGPH File | simplis_pop5_260.sxgph |
![]() SRC
VSRC
ISRC
|
|
| SXGPH File | simplis_pop5_250.sxgph |
![]() Primary
IDQ1
IDQ2
Im
Ip
Ir
VSW
|
|
| SXGPH File | simplis_pop5_241.sxgph |
![]() Secondary
CLK
ICout
Is1
Is2
Vs
|
|
| SXGPH File | simplis_pop5_255.sxgph |
| Other SXGPH Files | |
| default#283#pop | simplis_pop5_283.sxgph |
| Modulator#pop | simplis_pop5_288.sxgph |