back to overview ▲

» DVM Test Report: Efficiency and Loop Characterization|Vin Nominal|40% Load

Test Details
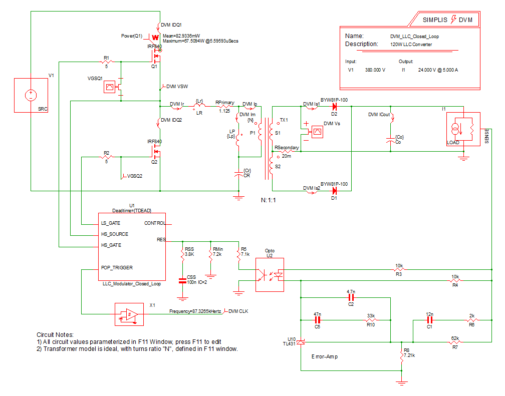
Schematic 8.2_LLC Closed Loop.sxsch
Test Efficiency and Loop Characterization|Vin Nominal|40% Load
Date / Time 12/10/2015 6:08 PM
Report Directory measure_loop_param\Efficiencyand Loop Characterization\Vin Nominal\40% Load
Log File report.txt
Screenshot schematic.png
Status PASS
Simulator simplis
Deck input.deck
Init input.deck.init
Measured Scalar Values
Efficiency 95.8953%
eta_nom 95.8953%
Frequency(CLK) 87.151k
gain_crossover_freq 4.81162k
gain_margin 25.4461
gmargin_nom 25.4461
gxover_nom 4.81162k
ILOAD
AVG
2.00855
MIN
2.00688
MAX
2.00971
RMS
2.00855
PK2PK
2.83394m
iload_nom 2.00855
ISRC
AVG
132.85m
MIN
-536.492m
MAX
676.374m
RMS
338.212m
PK2PK
1.21287
min_phase 47.1751
min_phase_freq 4.81162k
phase_crossover_freq 28.8776k
phase_margin 46.9325
pmargin_nom 46.9325
Power(LOAD) 48.3997
Power(SRC) 50.4714
sw_freq_nom 87.151k
VLOAD
AVG
24.0969
MIN
24.077
MAX
24.1107
RMS
24.0969
PK2PK
33.7239m
VSRC
AVG
379.987
MIN
379.932
MAX
380.054
RMS
379.987
PK2PK
121.287m
Measured Spec Values
Max_VLOAD PASS: Max. Output1 Voltage (24.1107) is less than or equal to Max. Output1 Voltage Spec (25.2)
Min_VLOAD PASS: Min. Output1 Voltage (24.077) is greater than or equal to Min. Output1 Voltage Spec (22.8)
min_gain_margin PASS: Gain Margin (25.4461) is greater than Min. Gain Margin (12)
min_phase_margin PASS: Phase Margin (46.9325) is greater than Min. Phase Margin (35)
Bode Plot
GAIN
PHASE
SXGPH File simplis_ac8_474.sxgph
LOAD
VLOAD
ILOAD
SXGPH File simplis_pop8_440.sxgph
SRC
VSRC
ISRC
SXGPH File simplis_pop8_430.sxgph
Primary
IDQ1
IDQ2
Im
Ip
Ir
VSW
SXGPH File simplis_pop8_421.sxgph
Secondary
CLK
ICout
Is1
Is2
Vs
SXGPH File simplis_pop8_435.sxgph
Other SXGPH Files
default#463#pop simplis_pop8_463.sxgph
Modulator#pop simplis_pop8_468.sxgph