| Test Details | |
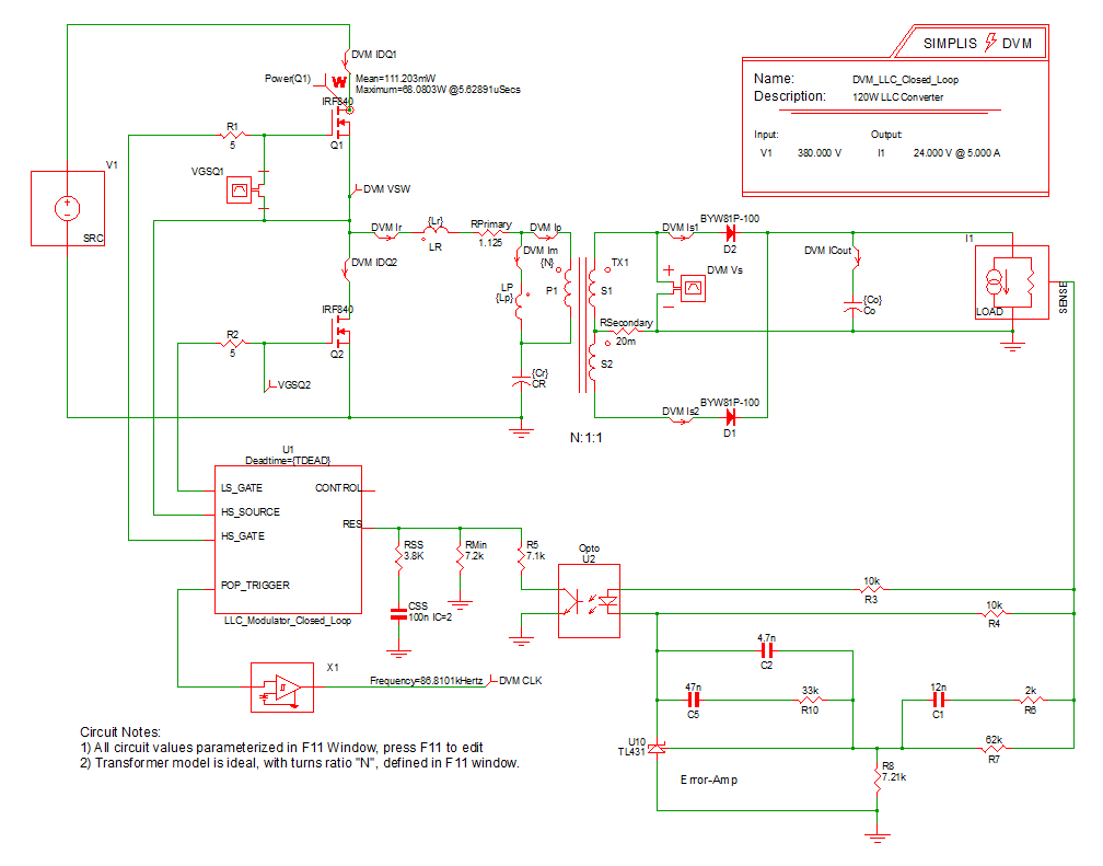
| Schematic | 8.2_LLC Closed Loop.sxsch |
| Test | Efficiency and Loop Characterization|Vin Nominal|60% Load |
| Date / Time | 12/10/2015 6:09 PM |
| Report Directory | measure_loop_param\Efficiencyand Loop Characterization\Vin Nominal\60% Load |
| Log File | report.txt |
| Screenshot | schematic.png |
| Status | PASS |
| Simulator | simplis |
| Deck | input.deck |
| Init | input.deck.init |
| Measured Scalar Values | |
| Efficiency | 95.6965% |
| eta_nom | 95.6965% |
| Frequency(CLK) | 86.4955k |
| gain_crossover_freq | 4.89133k |
| gain_margin | 21.776 |
| gmargin_nom | 21.776 |
| gxover_nom | 4.89133k |
| ILOAD | AVG 3.0125 MIN 3.00875 MAX 3.01486 RMS 3.0125 PK2PK 6.1187m |
| iload_nom | 3.0125 |
| ISRC | AVG 199.662m MIN -534.74m MAX 824.121m RMS 413.53m PK2PK 1.35886 |
| min_phase | 43.0874 |
| min_phase_freq | 4.89133k |
| phase_crossover_freq | 22.0379k |
| phase_margin | 42.774 |
| pmargin_nom | 42.774 |
| Power(LOAD) | 72.5901 |
| Power(SRC) | 75.8545 |
| sw_freq_nom | 86.4955k |
| VLOAD | AVG 24.0963 MIN 24.0664 MAX 24.115 RMS 24.0963 PK2PK 48.6869m |
| VSRC | AVG 379.98 MIN 379.918 MAX 380.053 RMS 379.98 PK2PK 135.886m |
| Measured Spec Values | |
| Max_VLOAD | PASS: Max. Output1 Voltage (24.115) is less than or equal to Max. Output1 Voltage Spec (25.2) |
| Min_VLOAD | PASS: Min. Output1 Voltage (24.0664) is greater than or equal to Min. Output1 Voltage Spec (22.8) |
| min_gain_margin | PASS: Gain Margin (21.776) is greater than Min. Gain Margin (12) |
| min_phase_margin | PASS: Phase Margin (42.774) is greater than Min. Phase Margin (35) |
![]() Bode Plot
GAIN
PHASE
|
|
| SXGPH File | simplis_ac10_594.sxgph |
![]() LOAD
VLOAD
ILOAD
|
|
| SXGPH File | simplis_pop10_560.sxgph |
![]() SRC
VSRC
ISRC
|
|
| SXGPH File | simplis_pop10_550.sxgph |
![]() Primary
IDQ1
IDQ2
Im
Ip
Ir
VSW
|
|
| SXGPH File | simplis_pop10_541.sxgph |
![]() Secondary
CLK
ICout
Is1
Is2
Vs
|
|
| SXGPH File | simplis_pop10_555.sxgph |
| Other SXGPH Files | |
| default#583#pop | simplis_pop10_583.sxgph |
| Modulator#pop | simplis_pop10_588.sxgph |