back to overview ▲

» DVM Test Report: VOUT=0.6V|Bode Plot|Vin Maximum|Light Load

Test Details
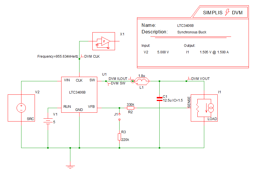
Schematic 6.3_LTC3406B - DVM ADVANCED.sxsch
Test VOUT=0.6V|Bode Plot|Vin Maximum|Light Load
Date / Time 12/10/2015 5:56 PM
Report Directory promote_graphs\VOUT=0.6V\BodePlot\Vin Maximum\Light Load
Log File report.txt
Screenshot schematic.png
Status FAIL
Simulator simplis
Deck input.deck
Init input.deck.init
Warning File input.deck.warn
****************************************
<<<<<<<< Error Message ID: 5019 >>>>>>>>

Periodic Operating-Pt Analysis:

    Unable to find a periodic operating
    point after 20 attempts.  Check your
    input file for errors.  A change in
    the initial condition may be necessary.

The voltages of the following capacitors and the
currents of the following inductors are the leading
contributing factors to the non-convergence of the
POP analysis.  Inspecting these voltages/currents
from the "POP progress output" may show the clues to
the non-convergence.

    C1,  X$U1.X$U3.C2,  X$U1.X$U3.C1


							
Error File input.deck.err
****************************************
<<<<<<<< Error Message ID: 5039 >>>>>>>>

The periodic operating point (POP) analysis
has failed to converge.  AC analysis will
not be performed.



							
Measured Scalar Values
Efficiency 2263.39%
ILOAD
AVG
43.7617m
MIN
38.2034m
MAX
49.8366m
RMS
43.8902m
PK2PK
11.6332m
ISRC
AVG
465.772u
MIN
465.73u
MAX
465.806u
RMS
465.772u
PK2PK
76.0232n
Power(LOAD) 57.9823m
Power(SRC) 2.56175m
VLOAD
AVG
1.31721
MIN
1.14991
MAX
1.5
RMS
1.32108
PK2PK
350.09m
VSRC
AVG
5.5
MIN
5.5
MAX
5.5
RMS
5.5
PK2PK
76.0236p
Measured Spec Values
Max_VLOAD PASS: Max. Output1 Voltage (1.5) is less than or equal to Max. Output1 Voltage Spec (1.58025)
Min_VLOAD FAIL: Min. Output1 Voltage (1.14991) is not greater than or equal to Min. Output1 Voltage Spec (1.42975)
LOAD
VLOAD
ILOAD
SXGPH File simplis_pop4_145.sxgph
SRC
VSRC
ISRC
SXGPH File simplis_pop4_135.sxgph
default
CLK
ILOUT
SW
VOUT
SXGPH File simplis_pop4_140.sxgph
Other SXGPH Files
clock#pop simplis_pop4_127.sxgph