| Test Details | |
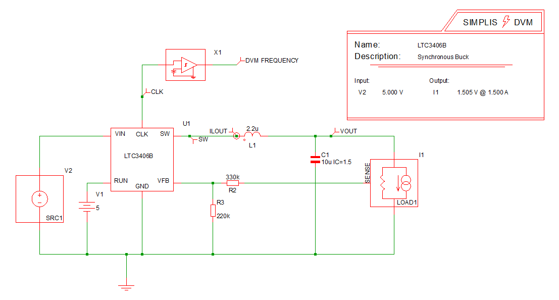
| Schematic | LTC3406B - DVM ADVANCED.sxsch |
| Test | Transient|Pulse Line|50% Load|Vin Minimum to Vin Maximum |
| Date / Time | 12/10/2015 5:42 PM |
| Report Directory | pulseload_pulseline\Transient\PulseLine\50% Load\Vin Minimum to Vin Maximum |
| Log File | report.txt |
| Screenshot | schematic.png |
| Status | PASS |
| Simulator | simplis |
| Deck | input.deck |
| Init | input.deck.init |
| Measured Scalar Values | |
| ILOAD1 | MIN 713.737m MAX 763.02m |
| ILOAD1_in_reg | AVG 750.501m MIN 748.431m MAX 752.322m RMS 750.502m PK2PK 3.8912m |
| ISRC1 | MIN 353.385u MAX 1.14671 |
| Overshoot_VLOAD1 | 1.53112 |
| sw_freq | 955.653k |
| Undershoot_VLOAD1 | 1.43223 |
| VLOAD1 | MIN 1.43223 MAX 1.53112 |
| VLOAD1_in_reg | AVG 1.506 MIN 1.50185 MAX 1.50966 RMS 1.506 PK2PK 7.80832m |
| vout1_recovery_time_1 | never left regulation |
| vout1_recovery_time_2 | never left regulation |
| VSRC1 | MIN 4.49895 MAX 5.5 |
| Measured Spec Values | |
| Max_VLOAD1_in_reg | PASS: Max. Output1 Voltage in Reg. (1.50966) is less than or equal to Max. Output1 Voltage Spec (1.58025) |
| Min_VLOAD1_in_reg | PASS: Min. Output1 Voltage in Reg. (1.50185) is greater than or equal to Min. Output1 Voltage Spec (1.42975) |
| Overshoot_VLOAD1 | PASS: Max. Output1 Voltage (1.53112) is less than or equal to Max. Output1 Voltage Spec (1.58025) |
| Pk2Pk_VLOAD1_in_reg | PASS: Pk-to-Pk Output1 Voltage in Reg. (7.80832m) is less than or equal to Max. Output1 Voltage Spec (20m) |
| Undershoot_VLOAD1 | PASS: Min. Output1 Voltage (1.43223) is greater than or equal to Min. Undershoot Output1 Voltage Spec (1.42975) |
![]() LOAD1
VLOAD1
ILOAD1
|
|
| SXGPH File | simplis_tran2_59.sxgph |
![]() SRC1
VSRC1
ISRC1
|
|
| SXGPH File | simplis_tran2_54.sxgph |
![]() default
FREQUENCY
|
|
| SXGPH File | simplis_tran2_37.sxgph |
| Other SXGPH Files | |
| clock#tran | simplis_tran2_42.sxgph |