| Test Details | |
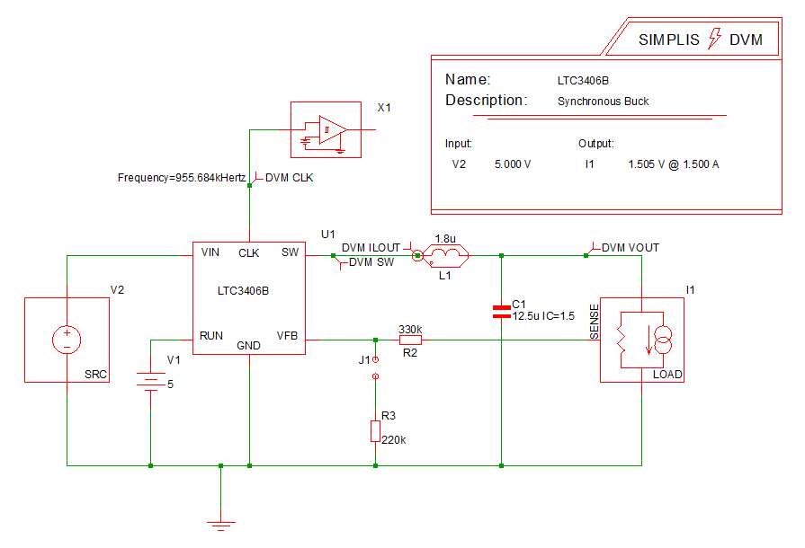
| Schematic | 6.3_LTC3406B - DVM ADVANCED.sxsch |
| Test | Extract Curves from Previous Reports |
| Date / Time | 12/10/2015 5:55 PM |
| Report Directory | use_extract_curve\ExtractCurves from Previous Reports |
| Log File | report.txt |
| Screenshot | schematic.png |
| Status | SKIP |
| Simulator | N/A |
![]() Bode Plot Summary
Gain @ 1.505V
Gain @ 600mV
Phase @ 1.505V
Phase @ 600mV
|
|
| SXGPH File | global_254.sxgph |