back to overview ▲

» DVM Test Report: VOUT=0.6V|Bode Plot|Vin Nominal|100% Load

Test Details
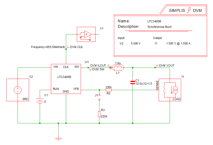
Schematic 6.3_LTC3406B - DVM ADVANCED.sxsch
Test VOUT=0.6V|Bode Plot|Vin Nominal|100% Load
Date / Time 12/10/2015 5:55 PM
Report Directory use_extract_curve\VOUT=0.6V\BodePlot\Vin Nominal\100% Load
Log File report.txt
Screenshot schematic.png
Status FAIL
Simulator simplis
Deck input.deck
Init input.deck.init
Measured Scalar Values
Efficiency 65.4094%
Frequency(CLK) 955.684k
gain_crossover_freq 18.4307k
gain_margin 33.542
ILOAD
AVG
603.42m
MIN
600.692m
MAX
605.194m
RMS
603.422m
PK2PK
4.50208m
ISRC
AVG
111.72m
MIN
423.369u
MAX
826.283m
RMS
266.443m
PK2PK
825.86m
min_phase 54.1119
min_phase_freq 18.4307k
phase_crossover_freq 350.117k
phase_margin 54.0166
Power(LOAD) 365.33m
Power(SRC) 558.529m
VLOAD
AVG
605.429m
MIN
602.692m
MAX
607.209m
RMS
605.431m
PK2PK
4.51706m
VSRC
AVG
4.99989
MIN
4.99917
MAX
5
RMS
4.99989
PK2PK
825.86u
Measured Spec Values
Max_VLOAD PASS: Max. Output1 Voltage (607.209m) is less than or equal to Max. Output1 Voltage Spec (1.58025)
Min_VLOAD FAIL: Min. Output1 Voltage (602.692m) is not greater than or equal to Min. Output1 Voltage Spec (1.42975)
min_gain_margin PASS: Gain Margin (33.542) is greater than Min. Gain Margin (12)
min_phase_margin PASS: Phase Margin (54.0166) is greater than Min. Phase Margin (35)
Bode Plot
GAIN
PHASE
SXGPH File simplis_ac5_239.sxgph
LOAD
VLOAD
ILOAD
SXGPH File simplis_pop6_222.sxgph
SRC
VSRC
ISRC
SXGPH File simplis_pop6_212.sxgph
default
CLK
ILOUT
SW
VOUT
SXGPH File simplis_pop6_217.sxgph
Other SXGPH Files
clock#pop simplis_pop6_204.sxgph