| Test Details | |
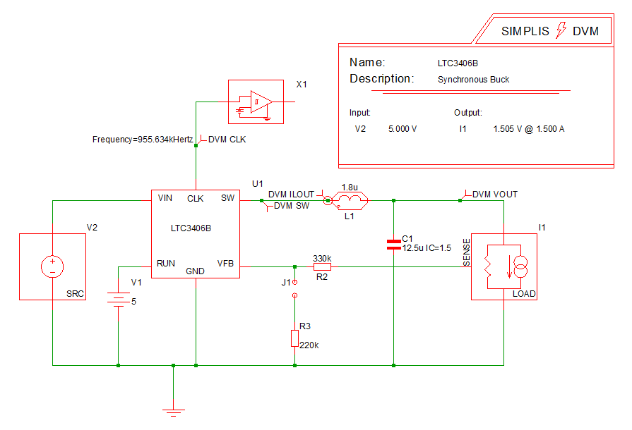
| Schematic | 6.3_LTC3406B - DVM ADVANCED.sxsch |
| Test | VOUT=0.6V|Bode Plot|Vin Nominal|50% Load |
| Date / Time | 12/10/2015 5:55 PM |
| Report Directory | use_extract_curve\VOUT=0.6V\BodePlot\Vin Nominal\50% Load |
| Log File | report.txt |
| Screenshot | schematic.png |
| Status | FAIL |
| Simulator | simplis |
| Deck | input.deck |
| Init | input.deck.init |
| Measured Scalar Values | |
| Efficiency | 77.0246% |
| Frequency(CLK) | 955.694k |
| gain_crossover_freq | 20.0176k |
| gain_margin | 33.6973 |
| ILOAD | AVG 301.714m MIN 300.515m MAX 302.461m RMS 301.715m PK2PK 1.94588m |
| ISRC | AVG 47.435m MIN 423.251u MAX 511.753m RMS 127.836m PK2PK 511.33m |
| min_phase | 39.7137 |
| min_phase_freq | 20.0176k |
| phase_crossover_freq | 338.909k |
| phase_margin | 39.7042 |
| Power(LOAD) | 182.671m |
| Power(SRC) | 237.159m |
| VLOAD | AVG 605.44m MIN 603.035m MAX 606.94m RMS 605.442m PK2PK 3.90473m |
| VSRC | AVG 4.99995 MIN 4.99949 MAX 5 RMS 4.99995 PK2PK 511.33u |
| Measured Spec Values | |
| Max_VLOAD | PASS: Max. Output1 Voltage (606.94m) is less than or equal to Max. Output1 Voltage Spec (1.58025) |
| Min_VLOAD | FAIL: Min. Output1 Voltage (603.035m) is not greater than or equal to Min. Output1 Voltage Spec (1.42975) |
| min_gain_margin | PASS: Gain Margin (33.6973) is greater than Min. Gain Margin (12) |
| min_phase_margin | PASS: Phase Margin (39.7042) is greater than Min. Phase Margin (35) |
![]() Bode Plot
GAIN
PHASE
|
|
| SXGPH File | simplis_ac4_197.sxgph |
![]() LOAD
VLOAD
ILOAD
|
|
| SXGPH File | simplis_pop5_180.sxgph |
![]() SRC
VSRC
ISRC
|
|
| SXGPH File | simplis_pop5_170.sxgph |
![]() default
CLK
ILOUT
SW
VOUT
|
|
| SXGPH File | simplis_pop5_175.sxgph |
| Other SXGPH Files | |
| clock#pop | simplis_pop5_162.sxgph |