In this section of the tutorial, you will use the blank schematic that you created in 1.0 Getting Started, and you will learn to do the following:
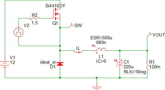
After you place the symbols, connect the wires, and edit the component values, your schematic should look like this: