5.0 Building High-Level Models

In the previous sections, you have learned the basics of working with SIMetrix/SIMPLIS. Next, you will start building high-level models using a building block approach, adding onto the synchronous buck converter developed in the first four chapters.

In this chapter you will learn:
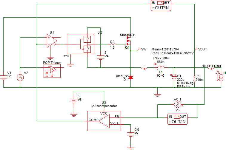
  • How to parameterize symbols using expressions and the schematic command (F11) window.
  • How to select a POP Trigger schematic node.
  • How SIMPLIS runs all three analyses in a specific order - POP, AC, Transient.
  • How to add hierarchy to your design.
  • How to determine the evaluated values for parameter statements.

When you complete this chapter, your schematic will look like: