Any SPICE IGBT model installed in the SIMetrix library can be converted for use in SIMPLIS. When a IGBT is placed on a SIMPLIS schematic, a model parameter extraction routine is invoked to automatically convert the SPICE model to a SIMPLIS model. During the model parameter extraction process, SIMetrix/SIMPLIS automatically runs several SPICE simulations on the SPICE model and extracts the SIMPLIS model parameters. After the Piecewise Linear (PWL) model parameters have been extracted, the resulting IGBT model will run in SIMPLIS.
In this topic:
When you place an IGBT symbol on a schematic, the Extract IGBT Parameters dialog opens for you to edit the default test conditions. You should change the test conditions to accurately reflect the expected voltage, current, and temperature of the device in your circuit.
The default test conditions are defined using the command shell menu, . For additional information, see SIMPLIS IGBT Options.
The following table describes the Extract IGBT Parameters dialog test conditions.
| Test Condition | Default Value | Units | Description |
| SPICE Model | IRF530 | The SPICE model used to extract SIMPLIS parameters. | |
| Model type | Extracted | Invokes the model parameter extraction algorithms. |
| Collector to emitter voltage | 2k | V | The
peak off-state voltage seen by this device. Used to extract capacitance for model levels which include parasitic capacitance. Breakdown is not modeled. |
| Gate drive voltage | 15 | V | Gate to emitter voltage to extract RDS(on). |
| Collector current | 200 | A | Peak collector current to extract the RDS(on) and forward gain of the IGBT. |
| Model temperature | 25 | °C | Temperature used for all extraction simulations. |
| Model level | 0 | Model complexity. For information on choosing the model level, see IGBT Model Levels. | |
| Limit maximum off resistance | Checked | none | Limits the off resistance for the IGBT. For some SPICE models, this will produce a SIMPLIS model which runs faster. |
| Maximum off resistance | 100Meg | Ω | The maximum off resistance of the IGBT switch. This value is used only if "Limit maximum off resistance" is checked. |
Beginning in version 8.2, there is now an option to plot the extracted parameters as a set of PWL curves. To enable this option, select the Show extracted PWL waveforms checkbox and extract the model. After the model is extracted, a set of curves will be generated comparing the extracted PWL curves against the simulated SPICE curves. The curves displayed will depend on the model level being extracted.
Below is a typical PWL approximation of the charge vs. voltage characteristic of the Collector-Emitter capacitor. As SIMPLIS uses the charge vs. voltage in a simulation, this characteristic curve is used to curve fit the non-linear capacitance. As a result, the capacitance is piecewise constant, and is calculated from the charge vs. voltage characteristic. The SPICE curves are shown in red and the PWL curves in blue.

The SIMPLIS IGBT models have multiple levels to balance simulation speed vs. model accuracy. There are currently four levels: 0, 1, 2, and 3. As the model level increases, so does the model complexity and, as a rule, simulation times also increase.
SIMPLIS extracts a model based on the model level chosen in the Extract IGBT Parameters dialog.
Level 0 models a switch with on/off resistance values, an anti-parallel diode, and gate capacitance. The Level 0 Model can be used for AC Bode plots and for simulating output voltage during load and line transients when the actual switching waveform shapes are not critical.
Below is a schematic view of a Level 0 model:
| Level 0 models these circuit elements | Level 0 Schematic | ||||||||||
|
|
Level 1 models a switch with on/off resistance values, anti-parallel diode, and gate capacitance, plus a lumped-linear Coss capacitance across collector and emitter terminals. The Level 1 Model can be used for power stage simulations, including Quasi-resonant, LLC, and phase-shifted bridge topologies,as well as for AC Bode Plots and for simulating output voltage during load and line transient.
COSS = (QCCE1 - QCCE0)/(VCCE1 - VCCE0)
Below is a schematic view of a Level 1 model:
| Level 1 models these circuit elements | Level 1 Schematic | ||||||||||||
|
|
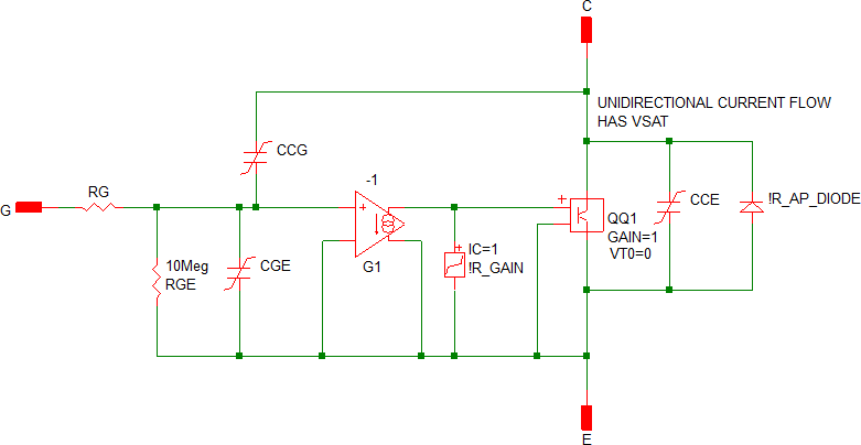
Level 2 models a switch with forward transconductance gain, a anti-parallel diode, and gate capacitance, plus a nonlinear Gate-Collector, Collector-Emitter, and Gate-Emitter capacitors. The active region is modeled by a linear transconductance gain (ICE is proportional to VGE - VT0). The Level 2 Model can be used for switching losses, IGBT voltage and current stresses, and all simulations covered by Level 0 and Level 1 models.
where "xx" is the capacitor GE, CG, or CE.
Below is a schematic view of Level 2 model:
| Level 2 models these circuit elements: | Level 2 Schematic | ||||||||||||||
|
|
The Level 3 model extends the Level 2 model to include up to 5 forward transconductance gain segments. The Level 3 model can be used to more accurately model converter losses, and converters which operate over a wide range of currents.
For example, the third segment has a gain of GAIN3 = (ICE3 - ICE2)/(VGE3 - VGE2) units: A/V (transconductance).
Below is a schematic view of a Level 3 Model:
| Level 3 models these circuit elements | Level 3 Schematic | ||||||||||||||||||
|
|
The user-defined model uses parameters entered directly in the Edit IGBT Parameters dialog without invoking the model extraction algorithms. A IGBT can be switched from an extracted model to a user-defined model at any point; however the extracted parameters are by default copied over to the user-defined parameters, replacing any user-entered values. You can disable this behavior in the SIMPLIS Options dialog by clearing the check box labeled "Automatically copy extracted parameters to User-defined parameters." You can access these options from the command shell menu . For more information, see SIMPLIS IGBT Options.
The following table describes the Edit IGBT Parameters entries.
| Parameters | Default Value | Units | Description |
| Label: | USER_LABEL | ||
| Model type: | User-defined | ||
| On Resistance: | 10m | Ω | The on resistance of the IGBT switch. |
| Off Resistance: | 100Meg | Ω | The off resistance of the IGBT switch |
| Threshold: | 2.5 | V | IGBT threshold voltage - the
IGBT will turn on at (Threshold + 1/2 Hysteresis). Turn off occurs at (Threshold - 1/2 Hysteresis). |
| Hysteresis | 250m | V | The Hysteresis of the IGBT |
| Input Capacitance | 0 | F | The input capacitance ( CGE) of the IGBT. Set to 0 to remove the capacitor from the model. |
| Gate Resistance | 0 | Ω | The internal resistance of the IGBT. Set to 0 to remove the gate resistance from the model. |
| Output Capacitance: | 0 | F | A non-zero value will place a
linear capacitance between the IGBT collector and emitter terminals. Set to 0 to remove capacitor from the model. |
| Anti-parallel diode Parameters | |||
| Forward voltage: | 750m | V | Diode forward voltage drop. The diode effectively turns on at this voltage. |
| Forward resistance: | 10m | Ω | The Anti-parallel diode resistance at voltages higher than the Forward voltage. |
| Models these circuit elements | User-defined Schematic | ||||||||||||
|
|
You can customize or manually generate your own IGBT models using a parameter string with multiple PARAM_NAME=PARAM_VALUE key-value pairs. The parameter names and their functions are described in the IGBT Model Parameters section below. You can interpret the SIMPLIS parameter values from device datasheet specifications and curves.
You can compose the parameter string in a text editor, spreadsheet, or script. The order of the parameter names in the parameter string and the capitalization of the parameter names are irrelevant.
You can include a PROTECTED=1 key-value pair to prevent from extracting a model and overwriting your manually generated parameters. The PROTECTED=1 key-value pair is not used in the simulation.
To customize or generate your own IGBT model, follow these steps:
prop PARAM_VALUES parameter_stringwhere parameter_string is the set of key-value pairs that you created in Steps 1 and 2 above.
The following tables detail the parameters which define the electrical behavior of the IGBT model. Several other parameters in the PARAM_VALUES property have no effect on the electrical behavior of the model. These parameters are used to populate the Extract IGBT Parameters dialog box.
| Parameter Name | Default Value | Description |
| LEVEL | 0 | Model Level |
| RCEON | 10m | Switch QQ1 On resistance |
| ROFF | 100Meg | Switch QQ1 Off Resistance |
| VCE_SAT | 1 | Switch QQ1 Saturation Voltage |
| VT0 | 2.5 | Switch QQ1 Threshold |
| HYSTWD | 1 | Switch QQ1 Hysteresis |
| RG | 1.123456789 | Gate Resistance |
| Parameter Names | Default Value | Description | |
| GAIN_NSEG | 2 (off and on) | Number of segments in the Gain model | |
| VT0 | 1.123456789 | X-Y point definitions for
gain:
|
|
| VGE2 | ICE2 | 1.123456789 | |
| VGE3 | ICE3 | 1.123456789 | |
| VGE4 | ICE4 | 1.123456789 | |
| VGE5 | ICE5 | 1.123456789 | |
| Parameter Names | Default Value | Description | |
| BD_NSEG | 3 | Number of segments in the
anti-parallel diode model.
|
|
| VD0 | IBD0 | 1.123456789 | X-Y point definitions for
anti-parallel diode:
|
| VD1 | IBD1 | 1.123456789 | |
| VD2 | IBD2 | 1.123456789 | |
| VD3 | IBD3 | 1.123456789 | |
| VD4 | IBD4 | 1.123456789 | |
| VD5 | IBD5 | 1.123456789 | |
| VD6 | IBD6 | 1.123456789 | |
Capacitors are modeled in SIMPLIS with Piece-Wise Linear capacitors.
| Parameter Names | Default Value | Description | |
| CGE_NSEG | 1 | Number of segments in the Gate-Emitter capacitor model | |
| VCGE0 | QCGE0 | 1.123456789 | X-Y point definitions
for CGE:
|
| VCGE1 | QCGE1 | 1.123456789 | |
| VCGE2 | QCGE2 | 1.123456789 | |
| VCGE3 | QCGE3 | 1.123456789 | |
| VCGE4 | QCGE4 | 1.123456789 | |
| VCGE5 | QCGE5 | 1.123456789 | |
| VCGE6 | QCGE6 | 1.123456789 | |
| VCGE7 | QCGE7 | 1.123456789 | |
| VCGE8 | QCGE8 | 1.123456789 | |
| VCGE9 | QCGE9 | 1.123456789 | |
| VCGE10 | QCGE10 | 1.123456789 | |
| Parameter Names | Default Value | Description | |
| CCE_NSEG | 4 | Number of segments in the Collector-Emitter capacitor model | |
| VCCE0 | QCCE0 | 1.123456789 | X-Y point definitions
for CCE:
|
| VCCE1 | QCCE1 | 1.123456789 | |
| VCCE2 | QCCE2 | 1.123456789 | |
| VCCE3 | QCCE3 | 1.123456789 | |
| VCCE4 | QCCE4 | 1.123456789 | |
| VCCE5 | QCCE5 | 1.123456789 | |
| VCCE6 | QCCE6 | 1.123456789 | |
| VCCE7 | QCCE7 | 1.123456789 | |
| VCCE8 | QCCE8 | 1.123456789 | |
| VCCE9 | QCCE9 | 1.123456789 | |
| VCCE10 | QCCE10 | 1.123456789 | |
| Parameter Names | Default Value | Description | |
| CCG_NSEG | 4 | Number of segments in the Collector-Gate capacitor model | |
| VCCG0 | QCCG0 | 1.123456789 | X-Y point definitions
for CCG:
|
| VCCG1 | QCCG1 | 1.123456789 | |
| VCCG2 | QCCG2 | 1.123456789 | |
| VCCG3 | QCCG3 | 1.123456789 | |
| VCCG4 | QCCG4 | 1.123456789 | |
| VCCG5 | QCCG5 | 1.123456789 | |
| VCCG6 | QCCG6 | 1.123456789 | |
| VCCG7 | QCCG7 | 1.123456789 | |
| VCCG8 | QCCG8 | 1.123456789 | |
| VCCG9 | QCCG9 | 1.123456789 | |
| VCCG10 | QCCG10 | 1.123456789 | |